Nature报道:谷歌新模型1秒读懂DNA变异!首次统一基因组全任务
可预测数千种功能基因组特征并评估变异效应
鹭羽 发自 凹非寺
量子位 | 公众号 QbitAI
谷歌DeepMind Alpha家族又双叒登上Nature报道,这次瞄准的是DNA变异。
现在只需1秒,就能精确定位基因组序列变异。

据Nature最新报道,谷歌DeepMind团队目前推出了突破性生物模型AlphaGenome。
它能够从长达1兆碱基的DNA序列中,同时预测数千种功能基因组特征,并以单碱基分辨率评估变异效应。
在基因表达、剪接、染色质可及性等多种任务上性能全面超越现有模型,为解析基因组调控代码提供了强大工具。

作者将其描述为整个生物领域的里程碑:
我们第一次拥有了一个单一的模型,它统一了整个基因组任务范围内的远程上下文、基本精度和最先进的性能。
在未来,AlphaGenome也会更好地帮助我们理解疾病,癌症这本“天书”也许终于得以破解。
该工具将提供一块关键的拼图,使我们能够建立更好的联系来了解癌症等疾病。
首个统一基因组任务的单一模型
解读基因组序列变异的影响始终是生物学领域的核心挑战。
过去十年里,科学家们为了揭开基因组的秘密,单独开发了数十种AI模型,那么是否能创造一种“一体化”解释工具呢?
AlphaGenome就是这样一个模型,可以将多模态预测、长序列背景和碱基对分辨率统一于单一框架。

模型架构受U-Net启发,可以将1兆碱基的DNA输入序列,在下采样阶段处理为两种类型的序列表达,分别是对应线性基因组的一维嵌入(1bp和128bp分辨率),和对应基因组片段空间相互作用的二维嵌入(2048bp分辨率)。
在架构内部,卷积层对局部序列模式进行建模,Transformer块则结合Rotary位置编码,对颗粒度较粗但范围更长的依赖关系进行建模。
通过8个互相连接的张量处理单元,实现对完整碱基对的分辨率训练,然后利用编码器跳跃连接,在上采样阶段恢复序列的1bp分辨率。
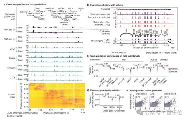
最后输出包括基因表达、详细剪接模式、染色质状态和染色质接触图谱在内的11种模态,涵盖5930条人类或1128条小鼠基因组轨道。

模型通过预训练和蒸馏两阶段进行训练:
- 预训练:首先利用观测数据生成折叠特异性模型和全折叠模型,前者采用4折交叉验证方法进行训练,防止过拟合,后者在基因组的全部可用区间上进行训练,并视作后续蒸馏的教师模型。
- 蒸馏:使用随机增强的输入序列方法训练单一学生模型,学习全折叠教师模型的输出预测,以实现更强的鲁棒性和变异效应预测准确性。
最终实现在NVIDIA H100 GPU上,学生模型的推理时间能达到一秒以内,具有极高的效率。
性能全面超越现有技术
为了评估AlphaGenome的泛化能力,研究团队进行了24项基因组轨道评估,将AlphaGenome模型与各任务最强的现有模型进行比较。

AlphaGenome在其中22项都保持领先,其中与另一种多模态序列模型Borzoi3相比,更是在细胞类型特异性的LFC预测上,表现出+17.4%的相对改进。
在预测变异效应方面,实验组组装了26个变异效应预测基准,包含基因表达、剪接、多聚腺苷酸化、增强子-基因连接、DNA可及性和转录因子结合等。

与现有最强模型对比,有24项达到或超越,例如在表达QTL的方向预测,相比Borzoi3提升25.5%,在可及性QTL上相比ChromBPNet10提升8%。
结果表明,AlphaGenome在多模态和专门的单模态任务上都存在优势,可以准确模拟基因组轨道和变异效应。
另外,AlphaGenome也在跨模态基因组轨道预测方面,都达到了最先进水平。

预训练的折叠特异性模型显示,在未见的基因组区间上,预测的读取覆盖度与观察到的读取覆盖度高度一致。
从定量角度,人类和小鼠基因组中功能性基因组轨道的预测信号与观测信号之间,存在较强的皮尔逊相关系数(r),整体表达水平预测良好。
在剪接模态方面,AlphaGenome首次实现剪接位点、剪接效率和剪接连接的全方位预测,展现出强大的预测组织特异性可变剪接的能力。
基于AlphaGenome的多维度剪接预测,实验团队为每个预测模态设计了定制的变异评分策略,并将单个评分求和,以综合考量变异预测效应。

在剪接相关变异效应预测(VEP)任务上进行基准测试,AlphaGenome在精细定位的剪接QTL(sQTL)分类中表现最佳,并在监督和无监督场景下均取得最高性能。
但在MFASS评估罕见变异是否破坏剪接能力的实验中,AlphaGenome的auPRC达 0.54,表现仅略低于Pangolin的0.51,但超过了SpliceAI和DeltaSplice(均为0.49)。
总之,AlphaGenome在7项基准测试中的6项上实现了最先进的剪接变异效应预测,为剪接事件改变和转录本结构提供了更全面的视图。

AlphaGenome在临床上,可以帮助研究人员更精准地理解疾病的潜在原因,甚至发现新的治疗靶点。
例如在一项针对T细胞急性淋巴细胞白血病 (T-ALL)的研究中,AlphaGenome就通过引入MYB DNA结合基序,成功解析了TAL1基因附近的致癌变异。
另外它还可以帮助预测合成DNA的设计以及协助进行基本DNA研究,未来通过扩展数据,AlphaGenome也将会产生更准确的预测精度以及涵盖更广泛的物种,科学家们将只需要进行微调,就能更快地生成和测试假设。
目前AlphaGenome已提供预览版,并计划正式发布,欢迎大家抢先体验。
链接:https://macro.com/app/pdf/56a50ffc-120d-4a9a-87e5-a18753430f22
代码链接:https://github.com/google-deepmind/alphagenome
参考链接:
[1]https://x.com/GoogleAI/status/1937895472305152387
[2]https://deepmind.google/discover/blog/alphagenome-ai-for-better-understanding-the-genome/
[3]https://www.nature.com/articles/d41586-025-01998-w
[4]https://www.science.org/doi/10.1126/science.1259037


